A project created by Jon Dawson
Printed circuit boards and test made with the help of jeff F5BCB
What's new about Jon's version?
This is a new version of the printed circuit board for high school and university students.
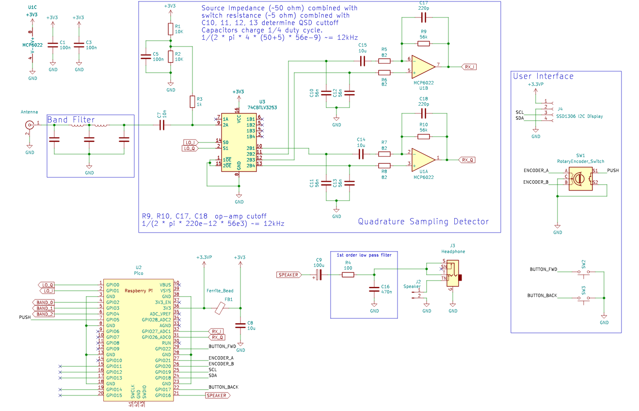
An HF SDR (Software-Defined Radio) receiver based on a Raspberry Pi Pico and a Tayloe Detector (or QSD detector: quadrature sampling detector) offers several advantages for the reception of high-frequency radio signals. The low-cost, compact Raspberry Pi Pico provides sufficient computing power to process signals in real time and run digital filtering algorithms. The Tayloe detector, on the other hand, works as a direct conversion mixer by sampling the signals in quadrature, which simplifies the hardware architecture while ensuring accurate conversion of HF signals into audio signals. This configuration makes it possible to build a low-cost SDR receiver for HF reception enthusiasts and electronics learning projects.
- Microcontroller: RP2040, designed by Raspberry Pi
- Processor: Dual-core ARM Cortex-M0+ running at up to 133 MHz
- Memory: 264 KB of SRAM and 2 MB of on-board QSPI Flash storage
- USB: USB 1.1 with device and host support
- GPIO Pins: 26 multi-function GPIO pins, including:
- 2 × SPI, 2 × I2C, 2 × UART, 3 × 12-bit ADC, and 16 × PWM channels
- Programmable I/O (PIO): 2 PIO blocks, each with 4 state machines for custom peripheral support
- Debugging: SWD debug pins available
- Operating Voltage: 3.3V (régulator via micro-USB or external power source)
- Low Power Consumption: Power-efficient design with various sleep and dormant modes
- Supported Languages: C/C++ and MicroPython
- Development Environment: Official support for the Raspberry Pi Pico SDK, including integration with the Visual Studio Code (VS Code) IDE
-
Dual RX firmware for raspberry PI PICO (picorx.uf2) and raspberry PI PICO 2 (pico2rx.uf2)
-
Rotary encoder
-
SSD1306 OLED display with mini waterfall
-
Jack3.5 audio output
-
50mA consumption
-
Audio input via USB
-
CAT system (Kenwood TS-480 emulation)