Skip to content

pandatix/go-cvss

Repository files navigation

Go-CVSS

reference go report Coverage Status
License CI CodeQL
OpenSSF Scoreboard OpenSSF Best Practices Summary

Go-CVSS is a blazing-fast, low allocations and small memory-usage Go module made to manipulate Common Vulnerability Scoring System (CVSS).

Note

Specified by first.org, the CVSS provides a way to capture the principal characteristics of a vulnerability and produce a numerical score reflecting its severity.

It currently supports :

Warning

It won't support CVSS v1.0, as despite it was a good CVSS start, it can't get vectorized, abbreviations and enumerations are not strongly specified, so the cohesion and interoperability can't be satisfied.

Summary

How to use

The following code gives an example on how to use the present Go module.

It parses a CVSS v3.1 vector, then compute its base score and gives the associated rating. It ends by printing it as the score followed by its rating, as it is often displayed.

package main

import (
	"fmt"
	"log"

	gocvss31 "github.com/pandatix/go-cvss/31"
)

func main() {
	cvss31, err := gocvss31.ParseVector("CVSS:3.1/AV:N/AC:L/PR:L/UI:R/S:C/C:L/I:L/A:N")
	if err != nil {
		log.Fatal(err)
	}
	baseScore := cvss31.BaseScore()
	rat, err := gocvss31.Rating(baseScore)
	if err != nil {
		log.Fatal(err)
	}
	fmt.Printf("%.1f %s\n", baseScore, rat)
	// Prints "5.4 MEDIUM"
}

How to determine CVSS version

The following code shows how to determine the CVSS version from an untrusted input. Please adapt it to your need, or mention @pandatix in your issue/PR if necessary.

package main

import (
	"log"
	"strings"

	gocvss20 "github.com/pandatix/go-cvss/20"
	gocvss30 "github.com/pandatix/go-cvss/30"
	gocvss31 "github.com/pandatix/go-cvss/31"
	gocvss40 "github.com/pandatix/go-cvss/40"
)

func main() {
	vector := ""

	switch {
	default: // Should be CVSS v2.0 or is invalid
		cvss, err := gocvss20.ParseVector(vector)
		if err != nil {
			log.Fatal(err)
		}
		_ = cvss
	case strings.HasPrefix(vector, "CVSS:3.0"):
		cvss, err := gocvss30.ParseVector(vector)
		if err != nil {
			log.Fatal(err)
		}
		_ = cvss
	case strings.HasPrefix(vector, "CVSS:3.1"):
		cvss, err := gocvss31.ParseVector(vector)
		if err != nil {
			log.Fatal(err)
		}
		_ = cvss
	case strings.HasPrefix(vector, "CVSS:4.0"):
		cvss, err := gocvss40.ParseVector(vector)
		if err != nil {
			log.Fatal(err)
		}
		_ = cvss
	}
}

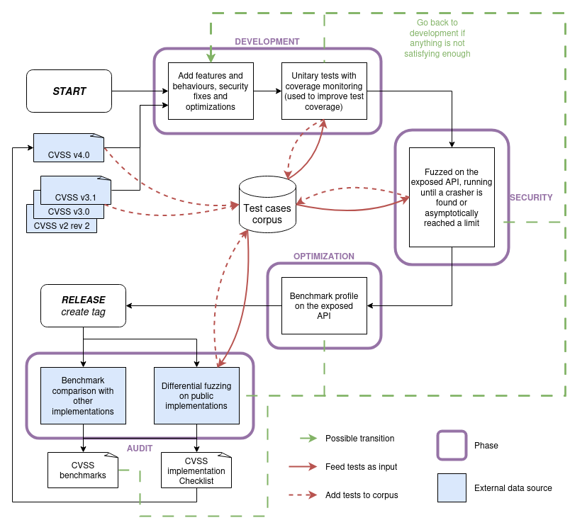
How it was built

This Go module was built iteratively through time, and the process is summarized by the following diagram.

A word on performances

We are aware that manipulating a CVSS object does not provide the most value to your business needs. This is why we paid a big attention to the performances of this module.

What we made is making this module 0 to 1 allocs/op for the whole API. This reduces drastically the pressure on the Garbage Collector, without cutting through security (fuzzing ensures the API does not contain security issues). It also reduces the time and bytes per operation to a really acceptable level.

The following shows the performances results. We challenge any other Go implementation to do better 😜

CVSS v2.0

goos: linux
goarch: amd64
pkg: github.com/pandatix/go-cvss/20
cpu: Intel(R) Core(TM) i5-2450M CPU @ 2.50GHz
BenchmarkParseVector_Base-4                  2635287           455.0 ns/op         4 B/op          1 allocs/op
BenchmarkParseVector_WithTempAndEnv-4         981721            1035 ns/op         4 B/op          1 allocs/op
BenchmarkCVSS20Vector-4                      1605918           632.4 ns/op        80 B/op          1 allocs/op
BenchmarkCVSS20Get-4                        68448986           17.32 ns/op         0 B/op          0 allocs/op
BenchmarkCVSS20Set-4                        45166622           27.03 ns/op         0 B/op          0 allocs/op
BenchmarkCVSS20BaseScore-4                  61978450           19.25 ns/op         0 B/op          0 allocs/op
BenchmarkCVSS20TemporalScore-4              31636566           34.57 ns/op         0 B/op          0 allocs/op
BenchmarkCVSS20EnvironmentalScore-4         20828653           56.03 ns/op         0 B/op          0 allocs/op

CVSS v3.0

goos: linux
goarch: amd64
pkg: github.com/pandatix/go-cvss/30
cpu: Intel(R) Core(TM) i5-2450M CPU @ 2.50GHz
BenchmarkParseVector_Base-4                  2175715           514.0 ns/op         8 B/op          1 allocs/op
BenchmarkParseVector_WithTempAndEnv-4         879648            1186 ns/op         8 B/op          1 allocs/op
BenchmarkCVSS30Vector-4                      1723250           825.3 ns/op        96 B/op          1 allocs/op
BenchmarkCVSS30Get-4                        44361453           25.36 ns/op         0 B/op          0 allocs/op
BenchmarkCVSS30Set-4                        34609831           36.39 ns/op         0 B/op          0 allocs/op
BenchmarkCVSS30BaseScore-4                  32572166           37.33 ns/op         0 B/op          0 allocs/op
BenchmarkCVSS30TemporalScore-4              16464278           72.51 ns/op         0 B/op          0 allocs/op
BenchmarkCVSS30EnvironmentalScore-4         14459524           76.09 ns/op         0 B/op          0 allocs/op

CVSS v3.1

goos: linux
goarch: amd64
pkg: github.com/pandatix/go-cvss/31
cpu: Intel(R) Core(TM) i5-2450M CPU @ 2.50GHz
BenchmarkParseVector_Base-4                  2465984           487.7 ns/op         8 B/op          1 allocs/op
BenchmarkParseVector_WithTempAndEnv-4        1059848            1248 ns/op         8 B/op          1 allocs/op
BenchmarkCVSS31Vector-4                      1276906           910.4 ns/op        96 B/op          1 allocs/op
BenchmarkCVSS31Get-4                        40836300           25.25 ns/op         0 B/op          0 allocs/op
BenchmarkCVSS31Set-4                        31707997           35.68 ns/op         0 B/op          0 allocs/op
BenchmarkCVSS31BaseScore-4                  31108681           39.70 ns/op         0 B/op          0 allocs/op
BenchmarkCVSS31TemporalScore-4              15552028           73.01 ns/op         0 B/op          0 allocs/op
BenchmarkCVSS31EnvironmentalScore-4         13541654           79.26 ns/op         0 B/op          0 allocs/op

CVSS v4.0

goos: linux
goarch: amd64
pkg: github.com/pandatix/go-cvss/40
cpu: 11th Gen Intel(R) Core(TM) i5-11400H @ 2.70GHz
BenchmarkParseVector_B-12                    3038960           402.7 ns/op        16 B/op          1 allocs/op
BenchmarkParseVector_BTES-12                  931626            1124 ns/op        16 B/op          1 allocs/op
BenchmarkCVSS40Vector-12                     2162690           604.2 ns/op       192 B/op          1 allocs/op
BenchmarkCVSS40Get-12                      219190380           5.748 ns/op         0 B/op          0 allocs/op
BenchmarkCVSS40Set-12                      114939408           10.67 ns/op         0 B/op          0 allocs/op
BenchmarkCVSS40Score-12                      1505569           844.2 ns/op         0 B/op          0 allocs/op

How it works

If you are looking at the internals, you'll see it's hard to read. Indeed, this has been highly optimised, so the code is no longer easily readable.

Before continuing, the optimizations discussed later goes against the Knuth's words, but the maintenance is our problem, and the impacts in your code base is major for the best.

There is five major parts in this optimizations:

  1. on-the-fly parsing when parsing v3 vectors, meaning no buffer have to be used when parsing one. This mainly reduces the allocs/op indicator for the function that did most allocations.
  2. buffer reuse and share when parsing v2 vectors, using a sync.Pool of a predetermined buffer size. This reduces the allocs/op indicator for the v2 parsing function for the second function that did most allocations.
  3. allocate-once buffer, so that the vectorizing function counts what memory it will need then allocates and fill it. This mainly reduces the allocs/op indicator for the vectorizing function. At this step, we are at 0-1 allocs/op, but still at 352 B/op for parsing and 92 B/op for vectorizing (for v3, but the same applies to v2).
  4. information theory based optimizations, with focus on each bit usage. This is detailed next. This finally reduces the B/op indicator, leading to an highly optimized module.
  5. cpu instructions optimizations based on the previous. The idea is to avoid dealing with strings whenever possible and use bits. Indeed, a CPU has a native support of binary operations, while comparing strings does not (i.e. cmpstr take multiple cycles, but a binary shift takes one). This reduces the n/op indicator.

Fortunately, those optimizations always improved (or did not affect drastically) the ns/op indicator, so no balance had to be considered.

The idea behind the fourth otimization lies on the information theory : if you have an information that could be represented by a finite set of elements, meaning you can enumerate them, then you could store them using n bits such that n=ceil(log2(s)) with s the size of this finite set.

In the case of CVSS, each attribute has its finite number of metrics with their finite set of possible values. It implies we fit in this case, so we could make it real : that's what we did.

In this module, we represent each metric set in the values.go file, so we enumerate them. Then, we count how many bits are necessary to store this, and use a slice of corresponding bytes (bytes=ceil(bits/8) with bits the sum of all n). To determine those, we build for each version a table with those data, leading us to determine that, for instance with CVSS v3, we need 44 bits so 6 bytes.

Then, the only issue arises with implementing this idea. We define a scheme to specify what each bit is used for, and pull out hairs with bit masking and slice manipulations. Notice that it imply the vector object does not have attributes for corresponding metrics, but have some uint8 attributes, making this hard to read.

We though of further improvements, as applying the information theory on the whole CVSS vector. Indeed, transitively CVSS vectors have a set of finite combinations, so we could enumerate them. This would lead us to a finite set of 267483013447680000 combinations for v4, 573308928000 combinations for v3 and 139968000 for v2, which could be respectively represented on 58 bits (=log2(267483013447680000)) that makes 8 bytes, 40 bits (=log2(573308928000)) that makes 5 bytes and 28 bits (=log2(139968000)) that still makes 4. This imply that CVSS v2 implementation can't be improved by this process. Moreover, in the cases of CVSS v4 and CVSS v3 we may gain a byte, but due to the variety of metrics and for v3 the undetermined order of metrics, such an implementation is trusted not maintainable and too heavy facing the loss of only a byte.

Comparison

The following are the results of the comparison with others Go CVSS implementations, based on its own benchmarking suite.

For each metric (% ns/op, % B/op, % allocs/op), the result of an implementation is normalised to the result of the current module for this given metric. This simply comparisons and shows how well it performs.

Benchmarks results for CVSS v2.

Benchmarks results for CVSS v3.


Differential fuzzing

Using differential fuzzing, we were able to detect various bugs and vulnerabilities.

Bug trophy list:

Vulnerability trophy list:


Feedbacks

CVSS v2.0

  • Section 3.3.1's base vector gives a base score of 7.8, while verbosely documented as 6.4.
  • round_to_1_decimal may have been specified, so that it's not guessed and adjusted to fit precomputed scores. It's not even CVSS v3.1 roundup specification.

CVSS v3.0

  • Formulas are pretty, but complex to read as the variables does not refer to the specified abbreviations.
  • There is a lack of examples, as it's achieved by the CVSS v2.0 specification.

CVSS v3.1

  • There is a lack of examples, as it's achieved by the CVSS v2.0 specification.

CVSS v4.0

There are no feedbacks from the implementation, as this work was used during the creation of CVSS v4.0 thus the concerns were adressed before publication.

About

Common Vulnerability Scoring System (CVSS) made safe and highly efficient

Topics

Resources

License

Code of conduct

Security policy

Stars

Watchers

Forks

Languages