Skip to content

go-lctree provides a CLI and Go primitives to serialize and deserialize LeetCode binary trees (e.g. "[5,4,7,3,null,2,null,-1,null,9]").

License

Notifications You must be signed in to change notification settings

sbourlon/go-lctree

Folders and files

NameName
Last commit message
Last commit date

Latest commit

 

History

10 Commits
 
 
 
 
 
 
 
 
 
 
 
 
 
 
 
 

Repository files navigation

lctree 🌱

lctree provides a CLI and Golang primitives to serialize and deserialize LeetCode binary trees (e.g. "[5,4,7,3,null,2,null,-1,null,9]").

Overview   |   Getting Started   |   Contributing   

API reference Go Report Card Coverage Status Build Status

Overview

  • Deserialize/Serialize
  • Walk Depth-First
  • Walk Breadth-First
  • Convert to DOT language for visualization
  • CLI (see bin/)

Getting Started

Deserialize

package main

import (
	"fmt"

	"github.com/sbourlon/go-lctree"
)

// Type alias
type TreeNode = lctree.TreeNode

func mySolution(root *TreeNode) {
	fmt.Printf("root: %+v\n", root)
	return
}

func main() {
	tree := lctree.Deserialize("[1,null,2,3]")
	mySolution(tree)
}

Output:

root: &{Val:1 Left:<nil> Right:0xc00008e020}

Serialize

package main

import (
	"fmt"

	"github.com/sbourlon/go-lctree"
)

type TreeNode = lctree.TreeNode

func mySolution() *TreeNode {
	return lctree.Deserialize("[1,null,2,3]")
}

func main() {
	tree := mySolution()
	fmt.Println(lctree.Serialize(tree))
}

Output:

[1,null,2,3]

Walk Depth-First

package main

import (
	"fmt"

	"github.com/sbourlon/go-lctree"
)

type TreeNode = lctree.TreeNode

func mySolution() *TreeNode {
	return lctree.Deserialize("[1,null,2,3]")
}

func main() {
	tree := mySolution()

	walkFn := func(n *TreeNode) error {
		fmt.Printf("%+v\n", n)
		return nil
	}

	tree.WalkDepthFirst(walkFn)
}

Output:

&{Val:1 Left:<nil> Right:0xc00000c0a0}
&{Val:2 Left:0xc00000c0c0 Right:<nil>}
&{Val:3 Left:<nil> Right:<nil>}

Walk Breadth-First

package main

import (
	"fmt"

	"github.com/sbourlon/go-lctree"
)

type TreeNode = lctree.TreeNode

func mySolution() *TreeNode {
	return lctree.Deserialize("[1,null,2,3]")
}

func main() {
	tree := mySolution()

	walkFn := func(n *TreeNode, depth int) error {
		fmt.Printf("depth: %d\t%+v\n", depth, n)
		return nil
	}

	tree.WalkBreadthFirst(walkFn)
}

Output:

depth: 0        &{Val:1 Left:<nil> Right:0xc00000c0a0}
depth: 1        <nil>
depth: 1        &{Val:2 Left:0xc00000c0c0 Right:<nil>}
depth: 2        &{Val:3 Left:<nil> Right:<nil>}
depth: 2        <nil>
depth: 3        <nil>
depth: 3        <nil>

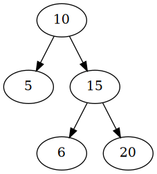
Convert to DOT language for visualization

package main

import (
	"fmt"

	"github.com/sbourlon/go-lctree"
)

type TreeNode = lctree.TreeNode

func mySolution() *TreeNode {
	return lctree.Deserialize("[10,5,15,null,null,6,20]")
}

func main() {
	tree := mySolution()
	fmt.Println(tree.DOT())
}

Output:

digraph {
graph [ordering="out"];
10;
5;
15;
6;
20;
10 -> 5;
10 -> 15;
15 -> 6;
15 -> 20;
}

then convert into a png picture (e.g. tree.png):

$ dot -Tpng -o tree.png tree.dot

Output:

tree.png

Contributing

Pull-requests, feature requests and issues are welcome.

License

ISC license

About

go-lctree provides a CLI and Go primitives to serialize and deserialize LeetCode binary trees (e.g. "[5,4,7,3,null,2,null,-1,null,9]").

Topics

Resources

License

Stars

Watchers

Forks

Releases

No releases published

Packages

No packages published

Languages